Abonnement
Die Subscription-Funktion hilft bei der Verwaltung eines vom Benutzer ausgewählten Plan, was die Kontrolle über den Zugang zu Application-Funktionen erleichtert.
Tipp
Da jeder Plan auf einer Role basiert, können Sie die Rolle des Plans einem Benutzer zuweisen und die Durchsetzungs-API zur Berechtigungsprüfung verwenden.
Ein Subscription kann auf drei Arten erstellt werden:
- Manuell durch einen Administrator
- Via the Pricing flow when purchasing a product with pricing and plan information (available for all user types)
- Über API
Any user can create a subscription when purchasing a product, enabling flexible conversion from free to paid tiers. Subscription enforcement (requiring an active subscription for access) only applies to users with type = "paid-user".
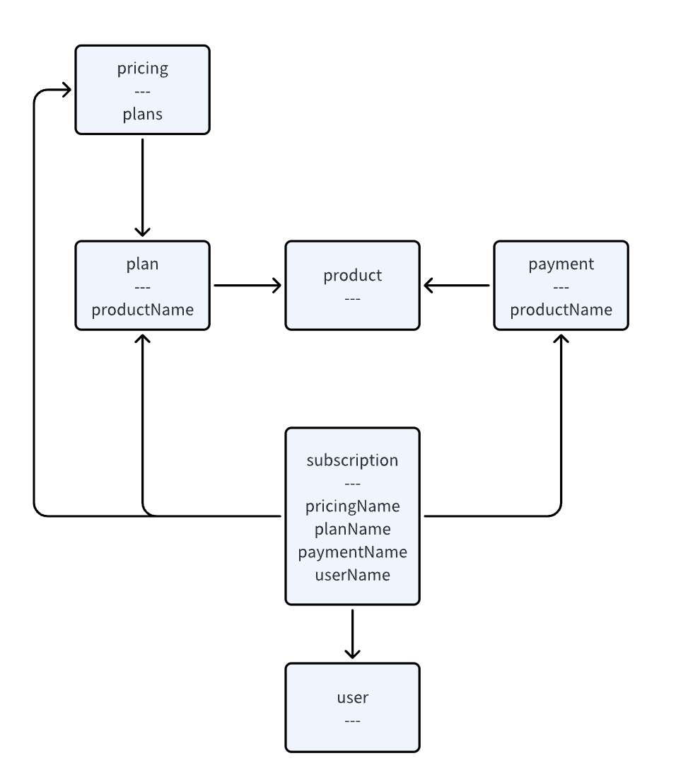
Die Beziehung zwischen Pricing, Plan, Subscription, Product und Payment ist wie folgt:

Abonnementeigenschaften
Jedes Abonnement hat diese Eigenschaften:
InhaberNameErstellungszeitAnzeigenameBeschreibungDuration: Die Dauer des Abonnements.StartTime: Der Startzeitpunkt für das Inkrafttreten des Abonnements.EndTime: Der Endzeitpunkt für das Inkrafttreten des Abonnements.Pricing: Das zugehörige Pricing.Plan: Der zugehörige Plan.Payment: Die zugehörige Zahlung.User: Der Benutzer, der dieses Abonnement hält.State: Derzeit hat das Abonnement die folgenden Zustände:Pending,Error,Suspended,Active,Upcoming,Expired.
