Übersicht
Casdoor can be used as a subscription management system through its Product, Payment, Plan, Pricing, Subscription, and Transaction features.
Sie können wählen, welche Tarife Sie in Ihre Preisliste aufnehmen möchten, wie in den untenstehenden Bildern gezeigt:

Jede Pricing gehört zu einer spezifischen Application. Benutzer können einen Tarif auswählen und sich als paid-user über die entsprechende pricing page URL des Pricing anmelden.
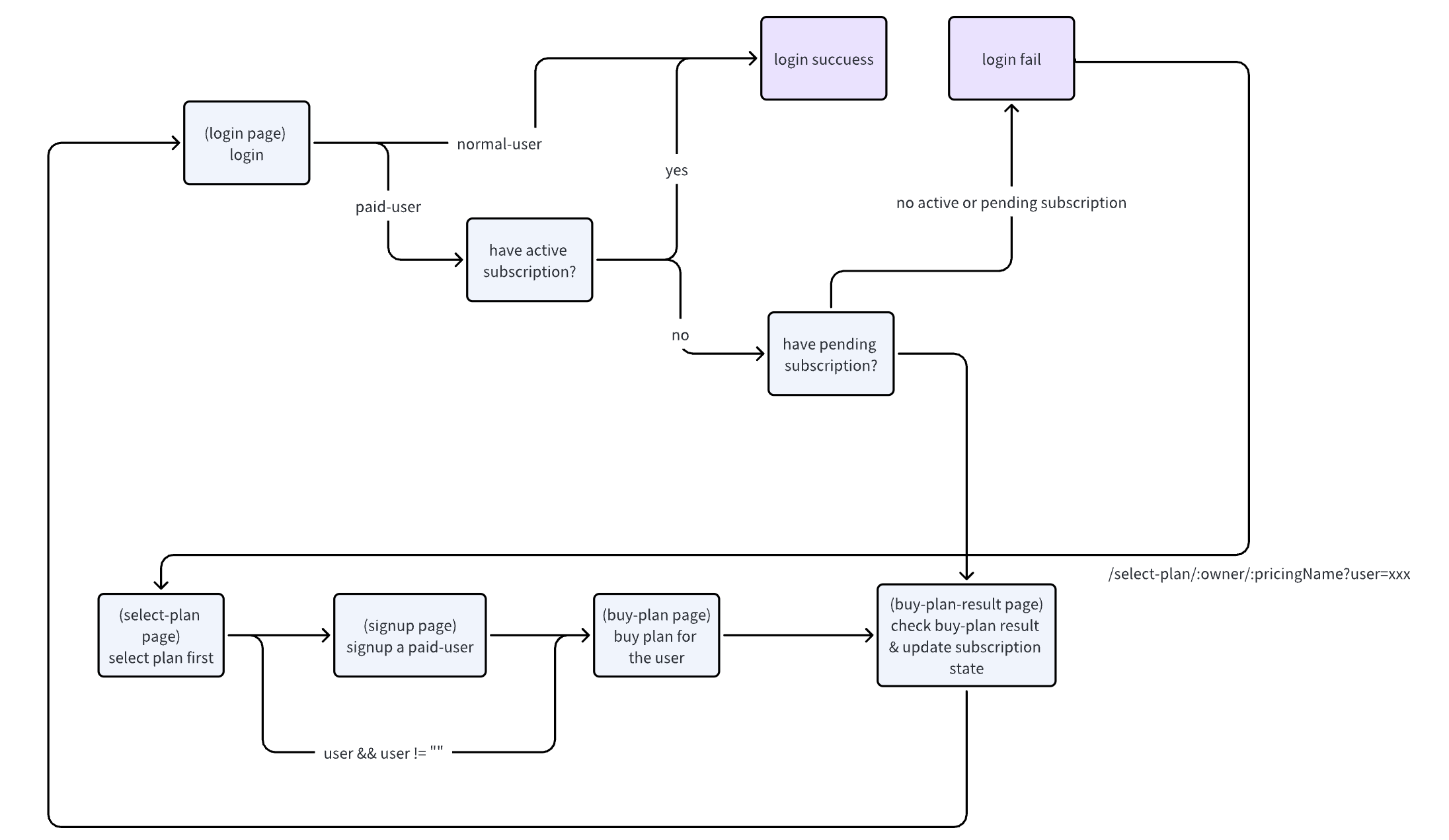
Allgemeiner Ablauf
Der allgemeine Ablauf sieht so aus:

Benutzer betreten die Tarif-auswählen-Seite des
Pricing, indem sie die vom Admin geteiltepricing page URLaufrufen.
Benutzer wählen einen
Planzum Abonnieren aus und vervollständigen den Anmeldeprozess, wodurch sie zu einempaid-userwerden.

Nach der Anmeldung werden Benutzer zur Kauf-Tarif-Seite für den ausgewählten
Planweitergeleitet, um mit der Zahlung fortzufahren.
Nachdem die Zahlung erfolgreich abgeschlossen wurde, wird das
Subscriptiondes Benutzers für denPlanaktiviert. Nun können sich Benutzer alspaid-userbei Casdoor anmelden.
Hier ist ein Demo-Video: