Visión general
Casdoor can be used as a subscription management system through its Product, Payment, Plan, Pricing, Subscription, and Transaction features.
Puedes elegir qué planes incluir en tu lista de precios, como se muestra en las imágenes a continuación:

Cada Pricing pertenece a una Application específica. Los usuarios pueden seleccionar un plan e inscribirse como un paid-user a través de la pricing page URL correspondiente del Pricing.
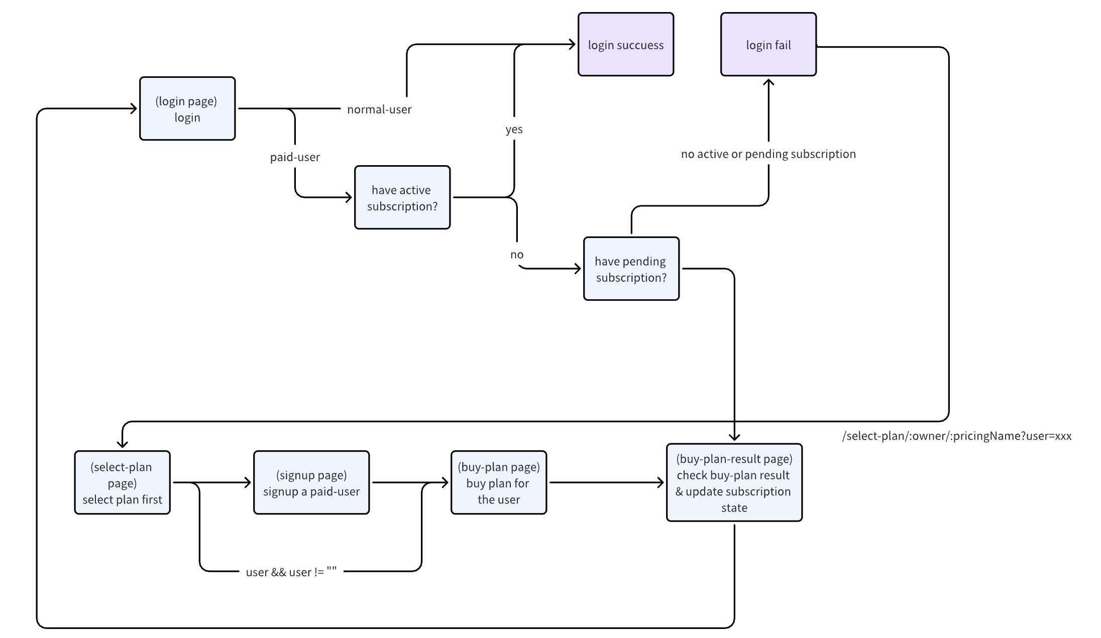
Flujo general
El flujo general se ve así:

Los usuarios entran a la página de seleccionar-plan del
Pricingaccediendo a lapricing page URLcompartida por el administrador.
Los usuarios seleccionan un
Planpara suscribirse y completan el proceso de inscripción, convirtiéndose en unpaid-user.

Después de inscribirse, los usuarios serán redirigidos a la página de comprar-plan para el
Planseleccionado para proceder con el pago.
Una vez que el pago se completa con éxito, la
Subscriptiondel usuario para elPlanse activa. Ahora, los usuarios pueden iniciar sesión en Casdoor como unpaid-user.
Aquí hay un video de demostración: