Огляд
Casdoor can be used as a subscription management system through its Product, Payment, Plan, Pricing, Subscription, and Transaction features.
Ви можете вибрати, які плани включити до вашого прайс-листа, як показано на зображеннях нижче:

Кожен Pricing належить до певного Application. Користувачі можуть вибрати план та зареєструватися як paid-user через відповідний pricing page URL Pricing.
Загальний потік
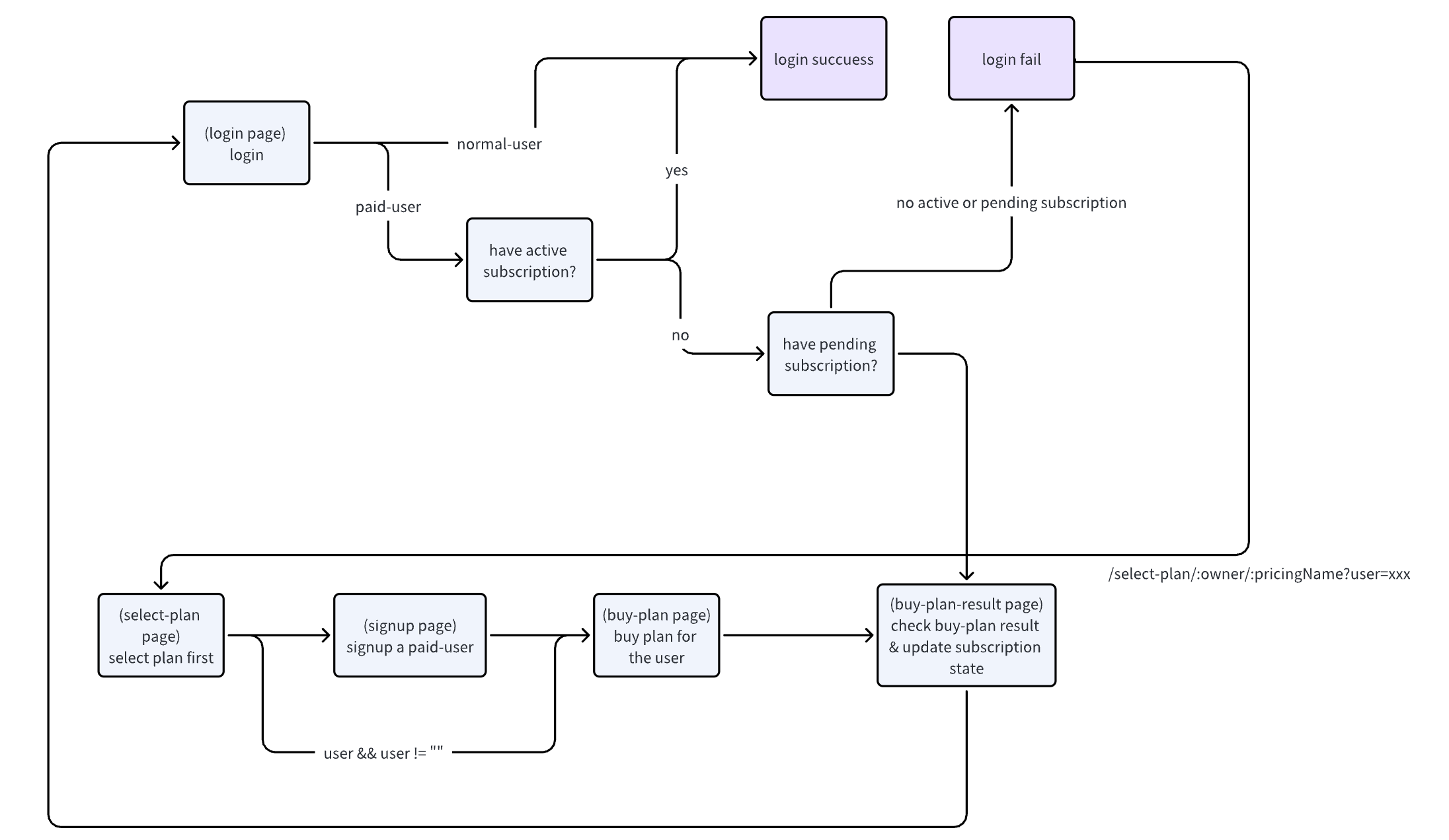
Загальний потік виглядає так:

Користувачі входять на сторінку вибору плану
Pricing, доступ до якої здійснюється черезpricing page URL, який поділився адміністратор.
Користувачі вибирають
Planдля підписки та завершують процес реєстрації, стаючиpaid-user.

Після реєстрації користувачі будуть перенаправлені на сторінку купівлі плану для обраного
Plan, щоб продовжити процес оплати.
Після успішного завершення оплати активується
Subscriptionкористувача дляPlan. Тепер користувачі можуть увійти в Casdoor якpaid-user.
Ось демонстраційне відео: