نظرة عامة
Casdoor can be used as a subscription management system through its Product, Payment, Plan, Pricing, Subscription, and Transaction features.
يمكنك اختيار الخطط التي ترغب في تضمينها في قائمة الأسعار الخاصة بك، كما هو موضح في الصور أدناه:

كل Pricing ينتمي إلى Application محدد. يمكن للمستخدمين اختيار خطة والتسجيل كـ paid-user من خلال pricing page URL المقابل لـ Pricing.
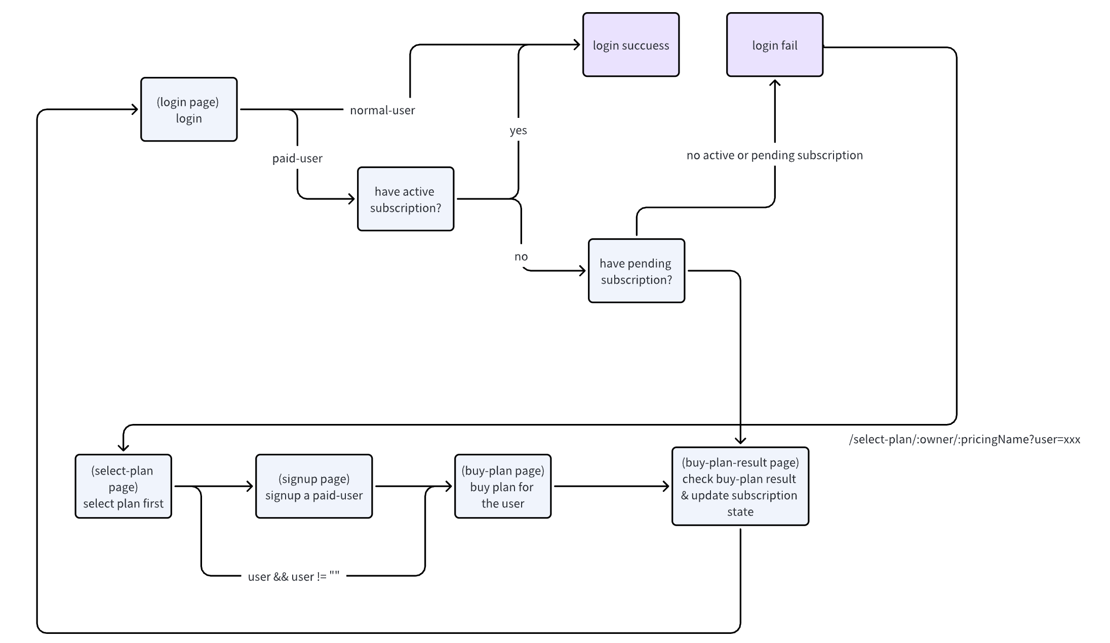
التدفق العام
يبدو التدفق العام كما يلي:

يدخل المستخدمون إلى صفحة اختيار الخطة الخاصة بـ
Pricingعن طريق الوصول إلىpricing page URLالذي شاركه المسؤول.
يختار المستخدمون
Planللاشتراك وإكمال عملية التسجيل، ليصبحواpaid-user.

بعد التسجيل، سيتم توجيه المستخدمين إلى صفحة شراء الخطة للخطة المختارة للمتابعة مع الدفع.

بمجرد إتمام الدفع بنجاح، يتم تفعيل
Subscriptionالخاص بالمستخدم لـPlan. الآن، يمكن للمستخدمين تسجيل الدخول إلى Casdoor كـpaid-user.
إليك فيديو توضيحي: