Aperçu
Casdoor can be used as a subscription management system through its Product, Payment, Plan, Pricing, Subscription, and Transaction features.
Vous pouvez choisir quels plans inclure dans votre liste de prix, comme le montrent les images ci-dessous :

Chaque Pricing appartient à une Application spécifique. Les utilisateurs peuvent sélectionner un plan et s'inscrire en tant que paid-user via l'URL de la page de tarification correspondante du Pricing.
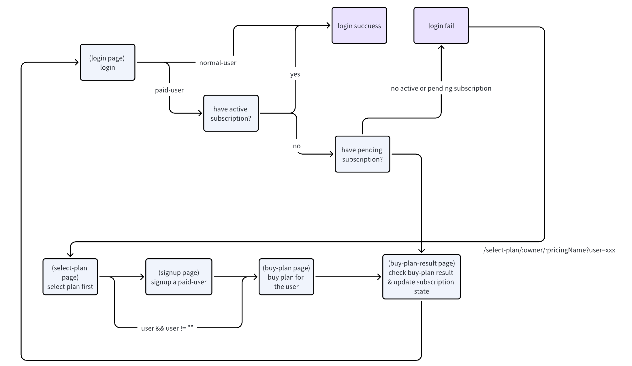
Flux général
Le flux général ressemble à ceci :

Les utilisateurs accèdent à la page de sélection de plan du
Pricingen accédant à l'URL de la page de tarificationpartagée par l'administrateur.
Les utilisateurs sélectionnent un
Planpour s'abonner et complètent le processus d'inscription, devenant ainsi unpaid-user.

Après l'inscription, les utilisateurs seront redirigés vers la page d'achat du plan pour le
Plansélectionné afin de procéder au paiement.
Une fois le paiement effectué avec succès, l'
Abonnementde l'utilisateur pour lePlanest activé. Désormais, les utilisateurs peuvent se connecter à Casdoor en tant quepaid-user.
Voici une vidéo de démonstration :