Обзор
Casdoor can be used as a subscription management system through its Product, Payment, Plan, Pricing, Subscription, and Transaction features.
Вы можете выбрать, какие тарифы включить в ваш прайс-лист, как показано на картинках ниже:

Каждый Цены относится к определенному Приложению. Пользователи могут выбрать тариф и зарегистрироваться как платный пользователь через соответствующий URL страницы цен Цены.
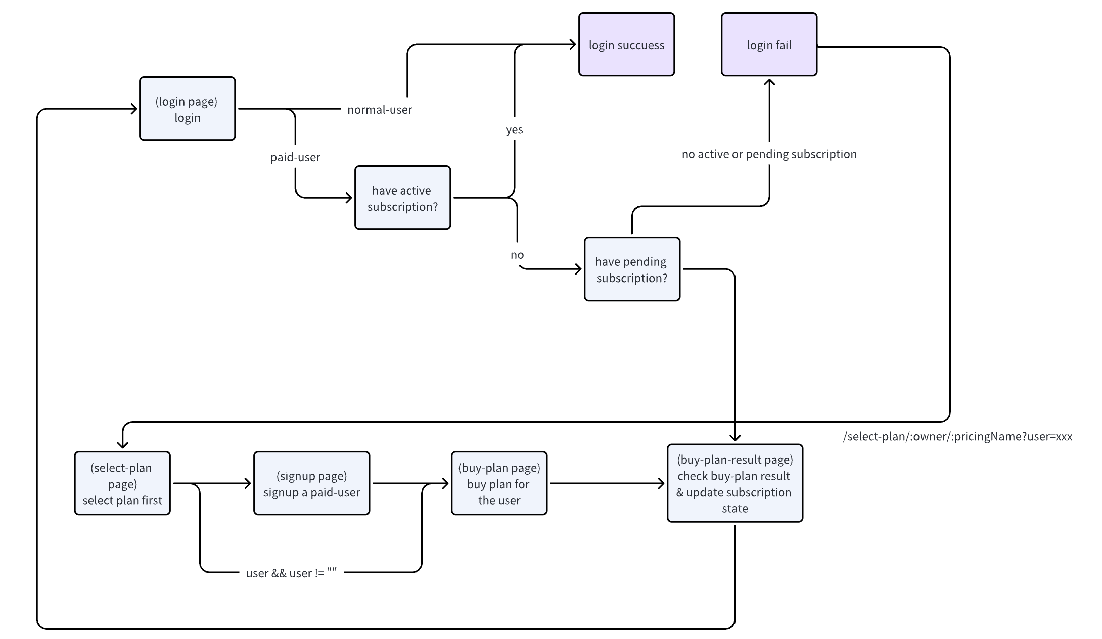
Общий поток
Общий поток выглядит следующим образом:

Пользователи переходят на страницу выбора тарифа
Цены, получив доступ кURL страницы цен, предоставленному администратором.
Пользователи выбирают
Тарифдля подписки и завершают процесс регистрации, становясьплатным пользователем.

После регистрации пользователи будут перенаправлены на страницу покупки тарифа для выбранного
Тарифа, чтобы продолжить оплату.
После успешного завершения оплаты активируется
Подпискапользователя наТариф. Теперь пользователи могут войти в Casdoor какплатный пользователь.
Вот демонстрационное видео: