개요
Casdoor can be used as a subscription management system through its Product, Payment, Plan, Pricing, Subscription, and Transaction features.
아래 사진에서 보여지는 것처럼 가격 목록에 포함할 계획을 선택할 수 있습니다:

각 Pricing은 특정 Application에 속합니다. 사용자는 Pricing의 해당 pricing page URL을 통해 계획을 선택하고 paid-user로 가입할 수 있습니다.
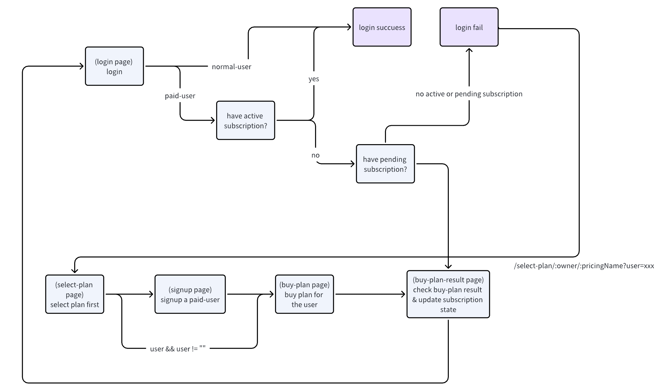
일반 흐름
일반적인 흐름은 다음과 같습니다:

사용자는 관리자가 공유한
pricing page URL을 통해Pricing의 select-plan 페이지에 접속합니다.
사용자는
Plan을 선택하여 구독하고 가입 과정을 완료하여paid-user가 됩니다.

가입 후, 사용자는 선택한
Plan의 buy-plan 페이지로 리디렉션되어 결제를 진행합니다.
결제가 성공적으로 완료되면 사용자의
Plan에 대한Subscription이 활성화됩니다. 이제, 사용자는paid-user로서 Casdoor에 로그인 할 수 있습니다.
데모 비디오는 다음과 같습니다: