구독
구독 기능은 사용자가 선택한 플랜을 관리하는 데 도움을 주며, 응용 프로그램 기능에 대한 접근을 쉽게 제어할 수 있습니다.
팁
각 플랜은 역할을 기반으로 하므로, 플랜의 역할을 사용자에게 할당하고 권한 확인을 위해 강제 API를 사용할 수 있습니다.
구독은 세 가지 방법으로 생성할 수 있습니다:
- 관리자에 의해 수동으로
- Via the Pricing flow when purchasing a product with pricing and plan information (available for all user types)
- API를 통해
Any user can create a subscription when purchasing a product, enabling flexible conversion from free to paid tiers. Subscription enforcement (requiring an active subscription for access) only applies to users with type = "paid-user".
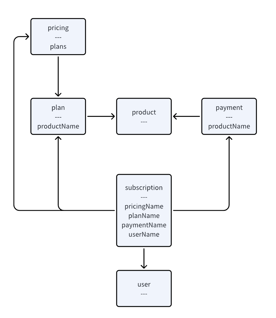
가격 책정, 플랜, 구독, 제품, 결제 간의 관계는 다음과 같습니다:

구독 속성
모든 구독에는 다음과 같은 속성이 있습니다:
소유자이름생성시간표시 이름설명기간: 구독의 기간.시작시간: 구독이 적용되기 시작하는 시간.종료시간: 구독이 적용되는 끝나는 시간.가격 책정: 관련 가격 책정.플랜: 관련 플랜.결제: 관련 결제.사용자: 이 구독을 보유한 사용자.상태: 현재 구독은 다음과 같은 상태를 가지고 있습니다:대기 중,오류,중단,활성,다가오는,만료.
