订阅
订阅功能有助于管理用户选择的计划,使得控制对应用功能的访问变得容易。
提示
由于每个计划都基于一个角色,您可以将计划的角色分配给用户,并使用强制API进行权限检查。
订阅可以通过三种方式创建:
- 由管理员手动创建
- Via the Pricing flow when purchasing a product with pricing and plan information (available for all user types)
- 通过API
Any user can create a subscription when purchasing a product, enabling flexible conversion from free to paid tiers. Subscription enforcement (requiring an active subscription for access) only applies to users with type = "paid-user".
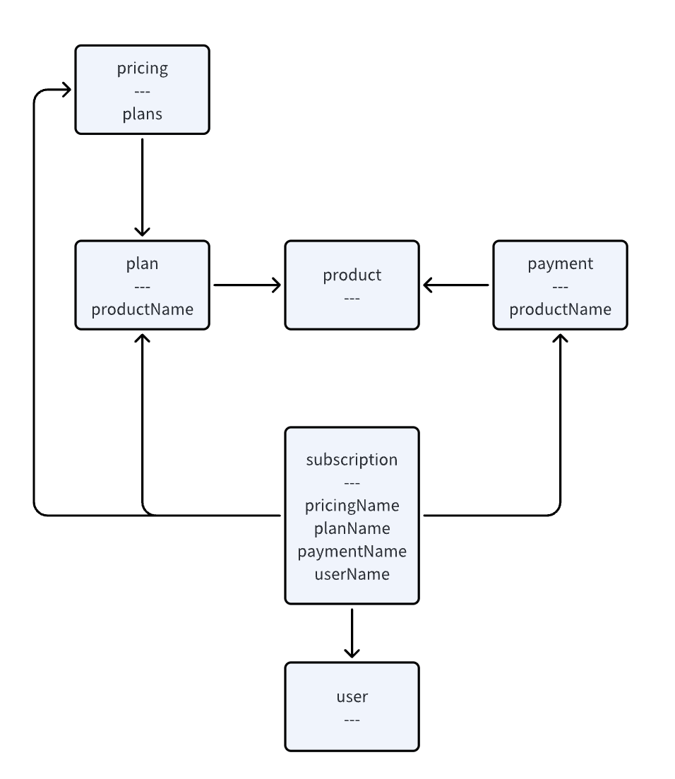
定价、计划、订阅、产品和支付之间的关系如下:

订阅属性
每个订阅都有以下属性:
所有者名称创建时间显示名称描述持续时间:订阅的持续时间。开始时间:订阅生效的开始时间。结束时间:订阅生效的结束时间。定价:相关的定价。计划:相关的计划。支付:相关的支付。用户:持有此订阅的用户。状态:目前,订阅有以下状态:待处理、错误、暂停、活动、即将到来、过期。
