概述
Casdoor can be used as a subscription management system through its Product, Payment, Plan, Pricing, Subscription, and Transaction features.
您可以选择将哪些计划包含在您的价格列表中,如下图所示:

每个Pricing都属于一个特定的Application。 用户可以选择一个计划,并通过Pricing的相应pricing page URL注册为paid-user。
一般流程
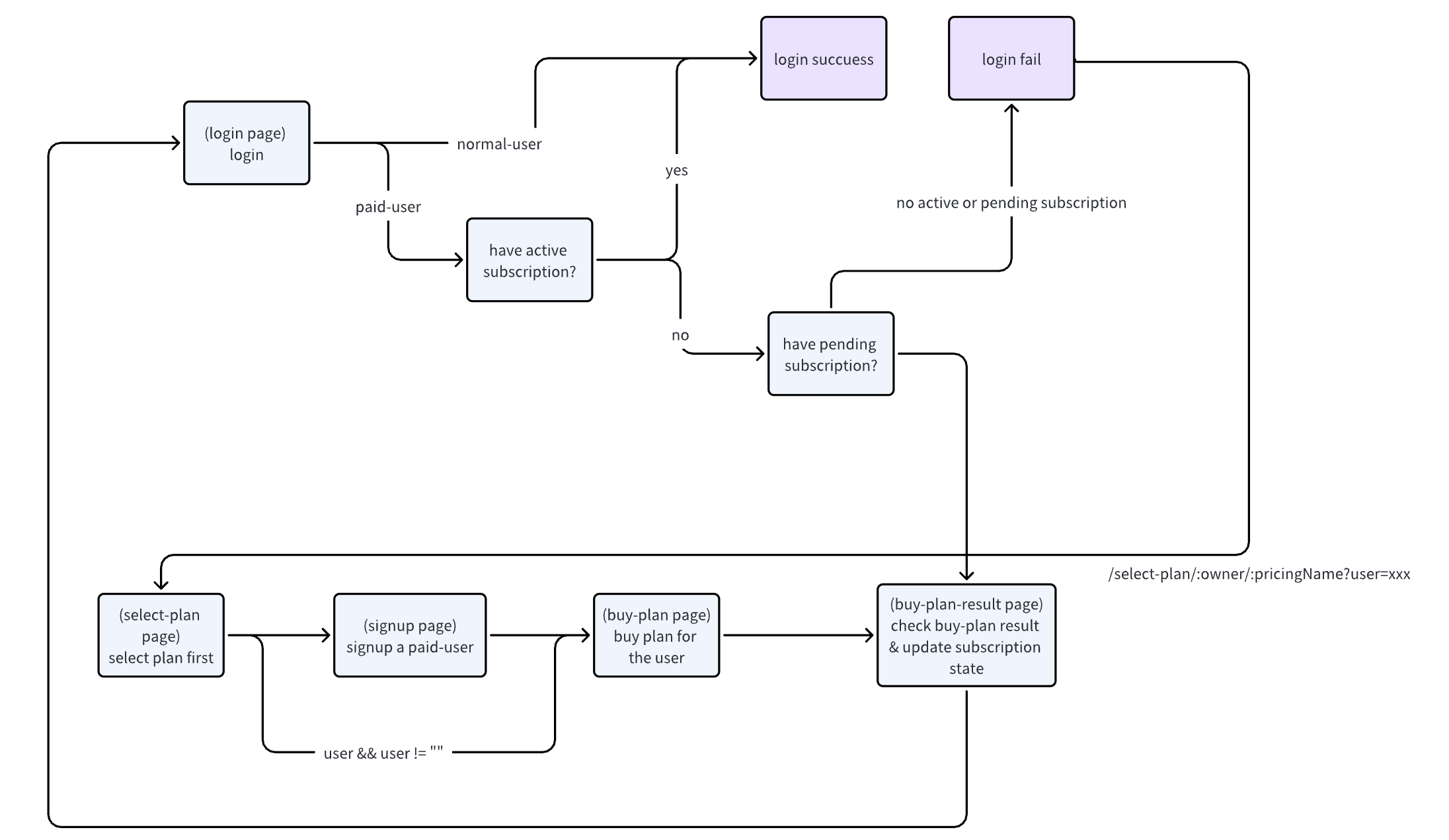
一般流程看起来像这样:

用户通过访问管理员共享的
pricing page URL进入Pricing的选择计划页面。
用户选择一个
Plan进行订阅并完成注册过程,成为一个paid-user。

注册后,用户将被重定向到所选
Plan的购买计划页面,以继续付款。
一旦付款成功完成,用户对
Plan的Subscription就被激活。 现在,用户可以作为paid-user登录到Casdoor。
这里有一个演示视频: