ภาพรวม
Casdoor can be used as a subscription management system through its Product, Payment, Plan, Pricing, Subscription, and Transaction features.
คุณสามารถเลือกแผนที่จะรวมไว้ในรายการราคาของคุณได้ ตามที่แสดงในรูปภาพด้านล่าง:

แต่ละ Pricing สังกัด Application ที่เฉพาะเจาะจง ผู้ใช้สามารถเลือกแผนและลงทะเบียนเป็น paid-user ผ่าน pricing page URL ที่สอดคล้องกับ Pricing
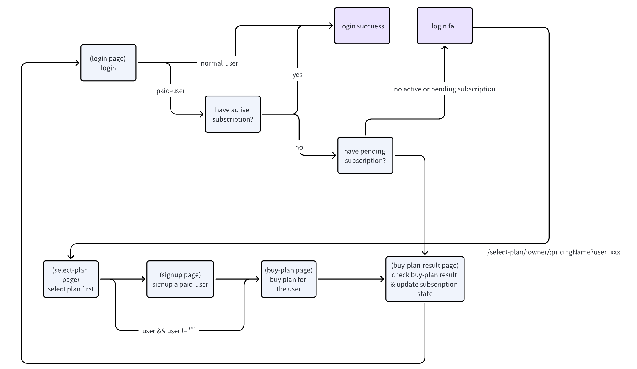
ขั้นตอนทั่วไป
ขั้นตอนทั่วไปมีลักษณะดังนี้:

ผู้ใช้เข้าสู่หน้าเลือกแผนของ
Pricingโดยการเข้าถึงpricing page URLที่แอดมินแชร์
ผู้ใช้เลือก
Planเพื่อสมัครสมาชิกและทำการลงทะเบียนเสร็จสิ้น กลายเป็นpaid-user

หลังจากลงทะเบียนเสร็จสิ้น ผู้ใช้จะถูกนำทางไปยังหน้าซื้อแผนสำหรับ
Planที่เลือกเพื่อดำเนินการชำระเงิน
เมื่อการชำระเงินเสร็จสิ้นสมบูรณ์ การสมัครสมาชิก
SubscriptionสำหรับPlanจะถูกเปิดใช้งาน ตอนนี้ ผู้ใช้สามารถเข้าสู่ระบบ Casdoor เป็นpaid-user
นี่คือวิดีโอสาธิต: