Visão Geral
Casdoor can be used as a subscription management system through its Product, Payment, Plan, Pricing, Subscription, and Transaction features.
Você pode escolher quais planos incluir na sua lista de preços, como mostrado nas imagens abaixo:

Cada Preços pertence a um Aplicativo específico. Os usuários podem selecionar um plano e se inscrever como um usuário-pago através da URL da página de preços correspondente do Preços.
Fluxo Geral
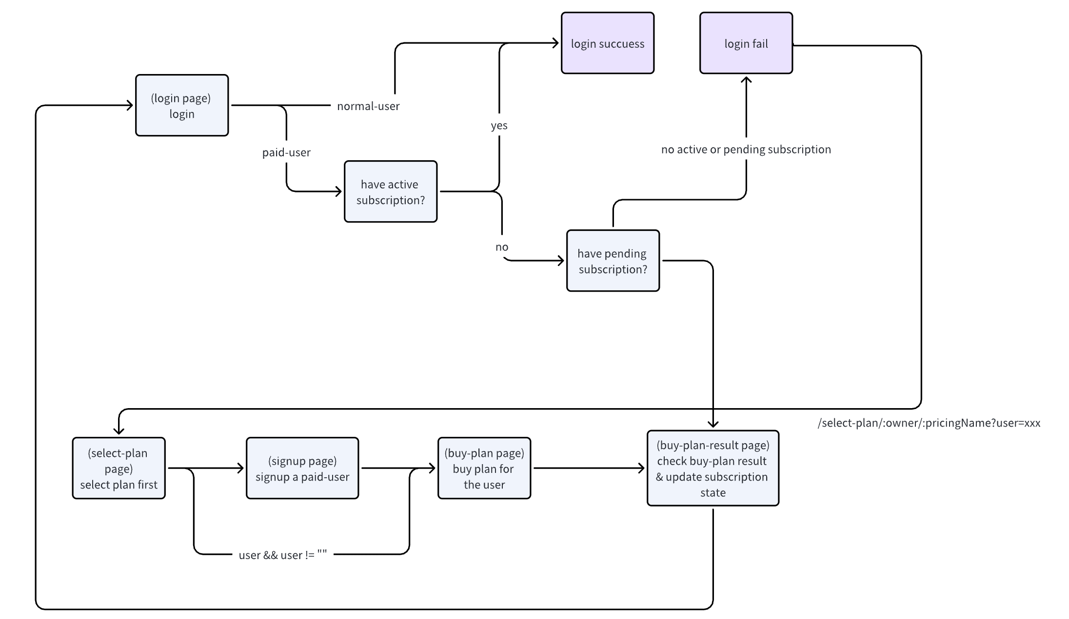
O fluxo geral se parece com isso:

Os usuários entram na página de seleção de plano do
Preçosacessando aURL da página de preçoscompartilhada pelo administrador.
Os usuários selecionam um
Planopara assinar e completam o processo de inscrição, tornando-se umusuário-pago.

Após a inscrição, os usuários serão redirecionados para a página de compra do plano selecionado para prosseguir com o pagamento.

Uma vez que o pagamento é concluído com sucesso, a
Assinaturado usuário para oPlanoé ativada. Agora, os usuários podem fazer login no Casdoor como umusuário-pago.
Aqui está um vídeo de demonstração: