概要
Casdoor can be used as a subscription management system through its Product, Payment, Plan, Pricing, Subscription, and Transaction features.
以下の写真に示すように、価格表に含めるプランを選択できます:

各Pricingは特定のApplicationに属しています。 ユーザーはPricingの対応するpricing page URLを通じてプランを選択し、paid-userとしてサインアップすることができます。
一般的な流れ
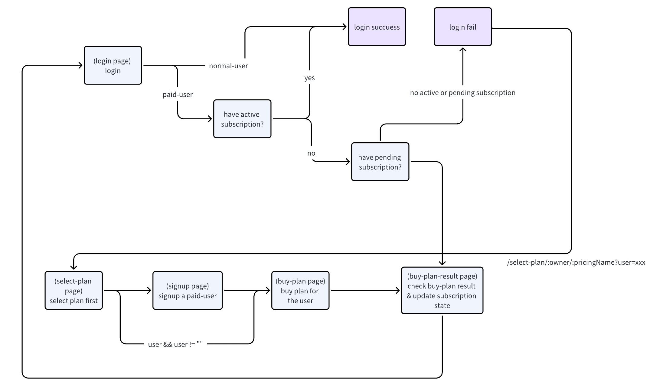
一般的な流れは次のようになります:

ユーザーは管理者によって共有された
pricing page URLにアクセスすることで、Pricingのselect-planページに入ります。
ユーザーはサブスクライブする
Planを選択し、サインアッププロセスを完了してpaid-userになります。

サインアップ後、ユーザーは選択した
Planのbuy-planページにリダイレクトされ、支払いを進めます。
支払いが成功裏に完了すると、ユーザーの
Planに対するSubscriptionがアクティブになります。 これで、ユーザーはpaid-userとしてCasdoorにログインできます。
こちらはデモビデオです: