Subscription
The Subscription feature helps in managing a user's selected Plan, making it easy to control the access to Application features.
ipucu
Since each Plan is based on a Role, you can assign the Plan's Role to a user and use the enforce API for permission checking.
A Subscription can be created in three ways:
- Manually by an admin
- Via the Pricing flow when purchasing a product with pricing and plan information (available for all user types)
- Via API
Any user can create a subscription when purchasing a product, enabling flexible conversion from free to paid tiers. Subscription enforcement (requiring an active subscription for access) only applies to users with type = "paid-user".
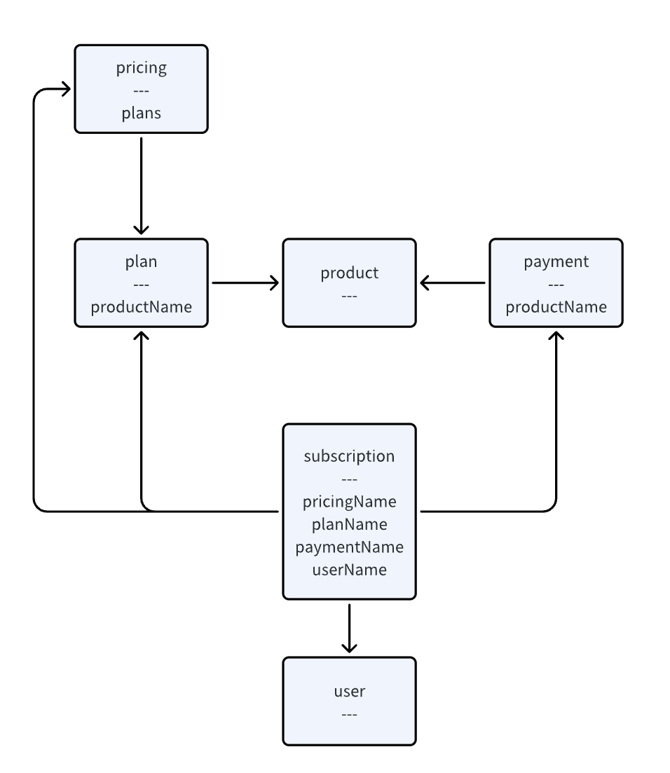
The relationship between Pricing, Plan, Subscription, Product, and Payment is as follows:

Subscription properties
Every Subscription has these properties:
OwnerNameCreatedTimeDisplayNameDescriptionDuration: The duration of the Subscription.StartTime: The starting time for the Subscription to take effect.EndTime: The end time for the Subscription to take effect.Pricing: The related Pricing.Plan: The related Plan.Payment: The related Payment.User: The user who holds this Subscription.State: Currently, the Subscription has the following states:Pending,Error,Suspended,Active,Upcoming,Expired.
